专题首页
市直各部门
各县(市)区政府
当前位置:
首页
>
行政执法公示专栏
>
市直各部门
>
事后公开
>
行政执法决定文书
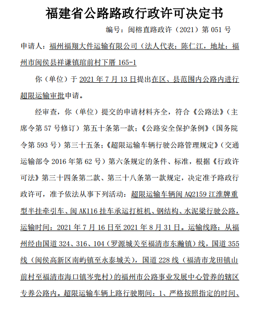
福州市公路事业发展直属中心关于福州福翔大件运输有限公司2021年7月15日福建省公路路政行政许可决定书公示(闽榕直路政许(2021)第051号)
2021-07-16 15:40 来源:福州市交通运输局 字号:
大
中
小
收藏
收藏
打印
关闭
附件下载
相关链接