
- 序 号
- 4986941
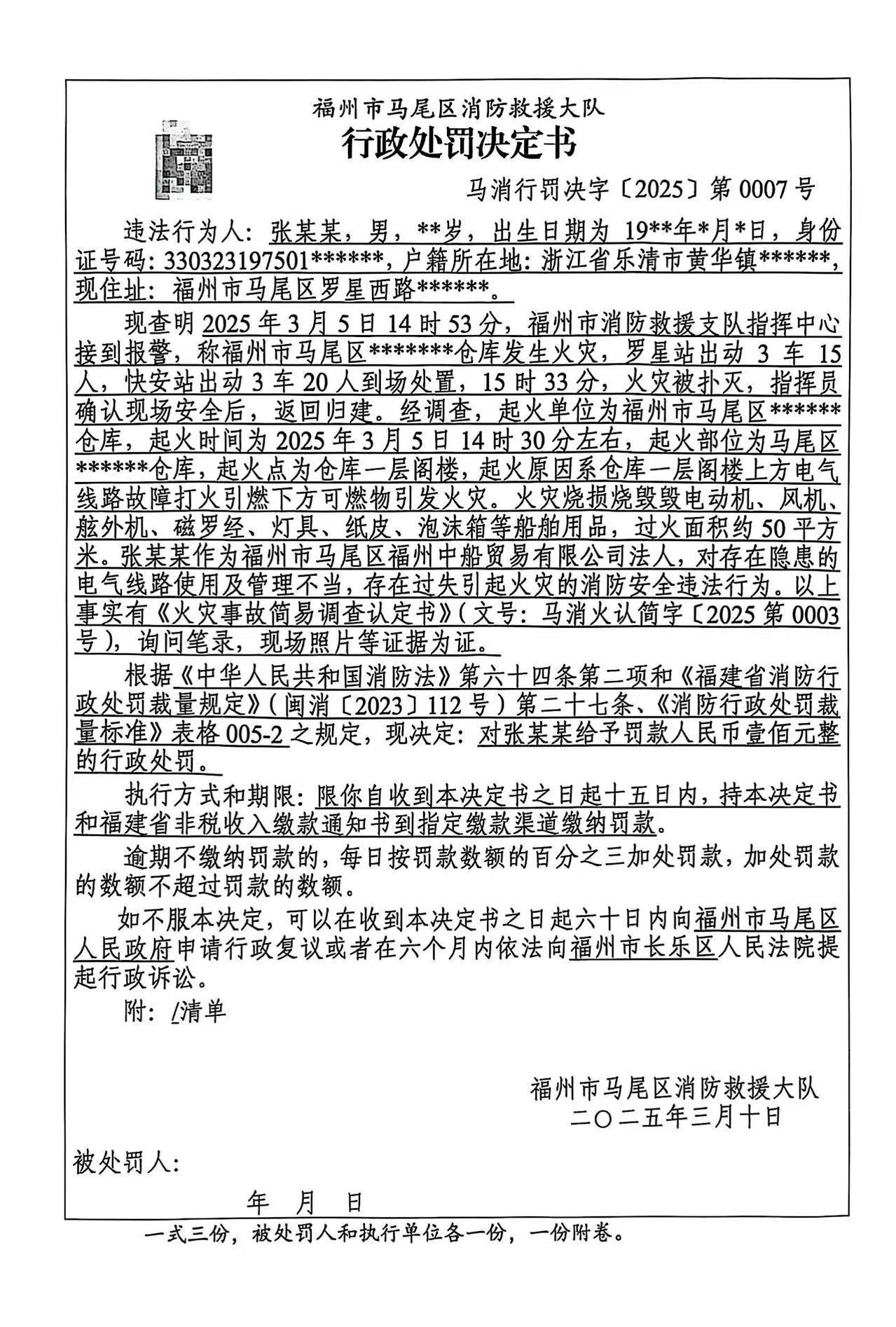
- 行政许可决定书
- 马消行罚决字〔2025〕第0007号
- 编 号
- 35001206X202500007
- 执法依据
- 《中华人民共和国消防法》第六十四条第二项和《福建省消防行政处罚裁量规定》(闽消〔2023〕112号)第二十七条、《消防行政处罚裁量标准》表格005-2
- 处罚事由
- 过失引起火灾
- 行政相对人名称
- 张某某
- 行政相对人统一社会信用代码
- 330323197501******
- 做出处罚决定的部门
-
福州市马尾区消防救援大队
- 处罚结果
-
罚款人民币壹佰元整
- 救济途径
-
如不服本决定,可以在收到本决定书之日起六十日内向福州市马尾区人民政府申请行政复议,或者在六个月内依法向福州市长乐区人民法院提起行政诉讼。
- 备注
-
无
- 序 号
- 4986941
- 重大隐患整改通知书
- 马消行罚决字〔2025〕第0007号
- 编 号
- 35001206X202500007
- 执法依据
- 《中华人民共和国消防法》第六十四条第二项和《福建省消防行政处罚裁量规定》(闽消〔2023〕112号)第二十七条、《消防行政处罚裁量标准》表格005-2
- 行政相对人名称
- 过失引起火灾
- 行政相对人统一社会信用代码
- 张某某
- 整改期限
- 330323197501******
- 救济途径
-
福州市马尾区消防救援大队
- 备注
-
罚款人民币壹佰元整
- 序 号
- 4986941
- 行政许可决定书
- 马消行罚决字〔2025〕第0007号
- 编 号
- 35001206X202500007
- 设定依据
- 《中华人民共和国消防法》第六十四条第二项和《福建省消防行政处罚裁量规定》(闽消〔2023〕112号)第二十七条、《消防行政处罚裁量标准》表格005-2
- 项目名称
- 过失引起火灾
- 建设单位名称
- 张某某
- 审批结果
- 330323197501******
- 备注
-
福州市马尾区消防救援大队
- 救济途径
-
罚款人民币壹佰元整
- 生效日期
-
如不服本决定,可以在收到本决定书之日起六十日内向福州市马尾区人民政府申请行政复议,或者在六个月内依法向福州市长乐区人民法院提起行政诉讼。


网站首页
政务公开
解读回应
办事服务
互动交流
闽公网安备:



