
- 序 号
- 5045820
- 行政许可决定书
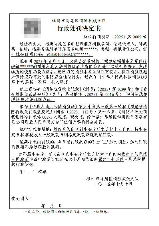
- 马消行罚决字〔2025〕第0009号
- 编 号
- 35001206X202500009
- 执法依据
- 《中华人民共和国消防法》第六十条第一款第一项和《福建省消防行政处罚裁量规定》(闽消〔2023〕112号)第十六条、《消防行政处罚裁量标准》表格002-1
- 处罚事由
- 消防设施未保持完好有效
- 行政相对人名称
- 福州马尾区华明假日酒店有限公司
- 行政相对人统一社会信用代码
- 91350105MAC8******
- 做出处罚决定的部门
-
福州市马尾区消防救援大队
- 处罚结果
-
罚款人民币壹万叁仟伍佰元整
- 救济途径
-
如不服本决定,可以在收到本决定书之日起六十日内向福州市马尾区人民政府申请行政复议,或者在六个月内依法向福州市长乐区人民法院提起行政诉讼。
- 备注
-
无
- 序 号
- 5045820
- 重大隐患整改通知书
- 马消行罚决字〔2025〕第0009号
- 编 号
- 35001206X202500009
- 执法依据
- 《中华人民共和国消防法》第六十条第一款第一项和《福建省消防行政处罚裁量规定》(闽消〔2023〕112号)第十六条、《消防行政处罚裁量标准》表格002-1
- 行政相对人名称
- 消防设施未保持完好有效
- 行政相对人统一社会信用代码
- 福州马尾区华明假日酒店有限公司
- 整改期限
- 91350105MAC8******
- 救济途径
-
福州市马尾区消防救援大队
- 备注
-
罚款人民币壹万叁仟伍佰元整
- 序 号
- 5045820
- 行政许可决定书
- 马消行罚决字〔2025〕第0009号
- 编 号
- 35001206X202500009
- 设定依据
- 《中华人民共和国消防法》第六十条第一款第一项和《福建省消防行政处罚裁量规定》(闽消〔2023〕112号)第十六条、《消防行政处罚裁量标准》表格002-1
- 项目名称
- 消防设施未保持完好有效
- 建设单位名称
- 福州马尾区华明假日酒店有限公司
- 审批结果
- 91350105MAC8******
- 备注
-
福州市马尾区消防救援大队
- 救济途径
-
罚款人民币壹万叁仟伍佰元整
- 生效日期
-
如不服本决定,可以在收到本决定书之日起六十日内向福州市马尾区人民政府申请行政复议,或者在六个月内依法向福州市长乐区人民法院提起行政诉讼。


网站首页
政务公开
解读回应
办事服务
互动交流
闽公网安备:



