
- 序 号
- 5225881
- 行政许可决定书
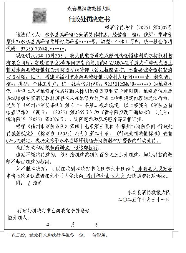
- 樟消行罚决字[2025]第0005号
- 编 号
- 35001225X202500004
- 执法依据
- 根据《福州市消防条例》第四十七条第三项和《<福州市消防条例>行政处罚裁量规定》(榕消办〔2025〕25 号)第二十条、《行政处罚裁量标准》表格02-3之规定
- 处罚事由
- 未在维修后的产品上标明规定内容的违法行为
- 行政相对人名称
- 永泰县城峰镇钰安消防器材店
- 行政相对人统一社会信用代码
- 92350125MA8U******
- 做出处罚决定的部门
-
永泰县消防救援大队
- 处罚结果
-
给予永泰县城峰镇钰安消防器材店警告的行政处罚。
- 救济途径
-
如不服本决定,可以在收到本决定书之日起六十日内向永泰县人民政府申请行政复议或者在六个月内依法向福州市仓山区人民法院提起行政诉讼。
- 备注
- 序 号
- 5225881
- 重大隐患整改通知书
- 樟消行罚决字[2025]第0005号
- 编 号
- 35001225X202500004
- 执法依据
- 根据《福州市消防条例》第四十七条第三项和《<福州市消防条例>行政处罚裁量规定》(榕消办〔2025〕25 号)第二十条、《行政处罚裁量标准》表格02-3之规定
- 行政相对人名称
- 未在维修后的产品上标明规定内容的违法行为
- 行政相对人统一社会信用代码
- 永泰县城峰镇钰安消防器材店
- 整改期限
- 92350125MA8U******
- 救济途径
-
永泰县消防救援大队
- 备注
-
给予永泰县城峰镇钰安消防器材店警告的行政处罚。
- 序 号
- 5225881
- 行政许可决定书
- 樟消行罚决字[2025]第0005号
- 编 号
- 35001225X202500004
- 设定依据
- 根据《福州市消防条例》第四十七条第三项和《<福州市消防条例>行政处罚裁量规定》(榕消办〔2025〕25 号)第二十条、《行政处罚裁量标准》表格02-3之规定
- 项目名称
- 未在维修后的产品上标明规定内容的违法行为
- 建设单位名称
- 永泰县城峰镇钰安消防器材店
- 审批结果
- 92350125MA8U******
- 备注
-
永泰县消防救援大队
- 救济途径
-
给予永泰县城峰镇钰安消防器材店警告的行政处罚。
- 生效日期
-
如不服本决定,可以在收到本决定书之日起六十日内向永泰县人民政府申请行政复议或者在六个月内依法向福州市仓山区人民法院提起行政诉讼。


网站首页
政务公开
解读回应
办事服务
互动交流
闽公网安备:



