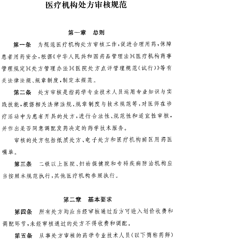
- 索 引 号: FZ00128-0200-2018-00078
- 主题分类: 无
- 发文机关: 福州市卫生和计划生育委员会
- 成文日期: 2018-08-13
- 标 题: 福州市卫生和计划生育委员会转发国家卫生健康委员会办公厅 国家中医药管理局办公室中央军委后勤保障部办公厅关于印发医疗机构处方审核规范的通知
- 发文字号: 榕卫医〔2018〕131号
- 发布日期: 2018-08-16
- 有 效 性: 有效
部门网站
县(市)区网站
中央部门网站
各省(市)政府网站
其他
主办:福州市人民政府办公厅承办:福州市数据管理局










